伟德源自英国始于1946实验教学中心实验室安全分级分类
根据教育部印发的《高等学校实验室安全分级分类管理 办法(试行)》(教科信〔2024〕4号)的文件要求,为全面掌握我校实验室安全分级分类的信息,更好地制定符合我校现状的实验室安全分级分类管理办法及实施方案上报教育厅备案,现就报送实验室安全分级分类信息的有关工作通知 如下:
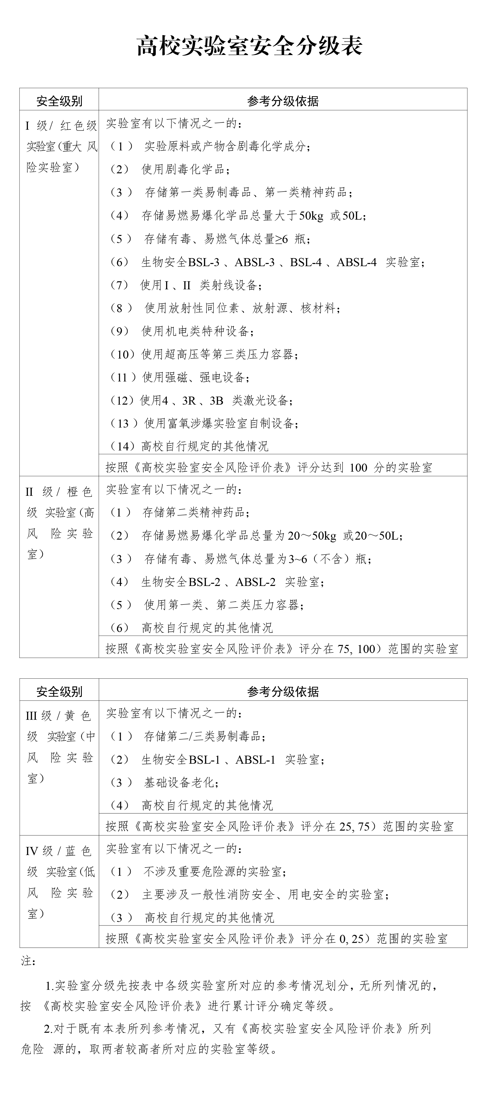
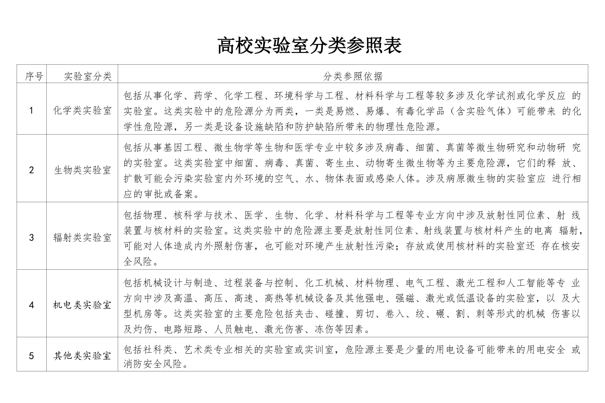
一、全面梳理所辖实验室的情况,按照《高校实验室安全分级表》(附件1)《高校实验室分类参照表》(附件2)对每一间实验室进行分级分类。同时按照《高校实验室安全风险评价表》(附件3)要求对每一间实验室进行打分。分级分类及打分信息填报《bv1946伟德官网实验室安全分级分类信息表》后报送教务处。
二、高度重视本次实验室安全信息统计工作,按照教育部要求指定一名管理人员专门负责实验室安全相关管理工作。于2024年5月17日前将《bv1946伟德官网实验室安全分级分类信息表》和《bv1946伟德官网实验室安全管理人员信息表》的纸质版(学院领导签字、加盖公章)及电子版报送到公共实验楼207办公室。
附件 1:《高校实验室安全分级表》

附件 2:《高校实验室分类参照表》

附件 3:《高校实验室安全风险评价表》

附件 4:《bv1946伟德官网实验室安全分级分类信息表》

附件 5:《bv1946伟德官网实验室安全管理人员信息表》
